Nova Contratação de Serviço - Inexigibilidade: mudanças entre as edições
| Linha 41: | Linha 41: | ||
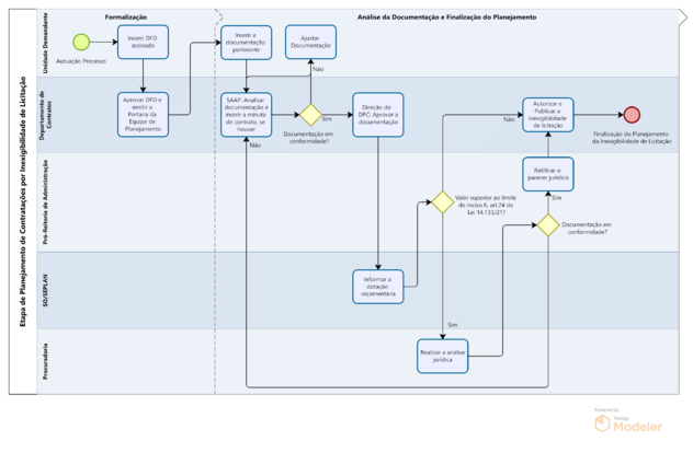
== Tramitação do Processo == | == Tramitação do Processo == | ||
[[Arquivo:Fluxo Inexigibilidade v01 2025 imagem.png|esquerda|miniaturadaimagem| | [[Arquivo:Fluxo Inexigibilidade v01 2025 imagem.png|esquerda|miniaturadaimagem|632x632px]] | ||
| Linha 69: | Linha 64: | ||
'''Observação:''' As inexigibilidades com fornecimento de serviços contínuos, serão encaminhadas à Procuradoria Federal para análise jurídica. | '''Observação:''' As inexigibilidades com fornecimento de serviços contínuos, serão encaminhadas à Procuradoria Federal para análise jurídica. | ||
== Documentação do processo == | == Documentação do processo == | ||
Edição das 16h40min de 16 de outubro de 2025
Legislação
Quando houver inviabilidade de competição, a licitação é inexigível.
Art. 74. É inexigível a licitação quando inviável a competição, em especial nos casos de:
I – aquisição de materiais, de equipamentos ou de gêneros ou contratação de serviços que só possam ser fornecidos por produtor, empresa ou representante comercial exclusivo;
II – contratação de profissional do setor artístico, diretamente ou por meio de empresário exclusivo, desde que consagrado pela crítica especializada ou pela opinião pública;
III – contratação dos seguintes serviços técnicos especializados de natureza predominantemente intelectual com profissionais ou empresas de notória especialização, vedada a inexigibilidade para serviços de publicidade e divulgação.
1. a) estudos técnicos, planejamentos, projetos básicos ou projetos executivos;
2. b) pareceres, perícias e avaliações em geral;
3. c) assessorias ou consultorias técnicas e auditorias financeiras ou tributárias;
4. d) fiscalização, supervisão ou gerenciamento de obras ou serviços;
5. e) patrocínio ou defesa de causas judiciais ou administrativas;
6. f) treinamento e aperfeiçoamento de pessoal;
7. g) restauração de obras de arte e de bens de valor histórico;
8. h) controles de qualidade e tecnológico, análises, testes e ensaios de campo e laboratoriais, instrumentação e monitoramento de parâmetros específicos de obras e do meio ambiente e demais serviços de engenharia que se enquadrem no disposto neste inciso;
IV – objetos que devam ou possam ser contratados por meio de credenciamento;
V – aquisição ou locação de imóvel cujas características de instalações e de localização tornem necessária sua escolha.
· 1º Para fins do disposto no inciso I do caput deste artigo, a Administração deverá demonstrar a inviabilidade de competição mediante atestado de exclusividade, contrato de exclusividade, declaração do fabricante ou outro documento idôneo capaz de comprovar que o objeto é fornecido ou prestado por produtor, empresa ou representante comercial exclusivos, vedada a preferência por marca específica.
· 5º Nas contratações com fundamento no inciso V do caput deste artigo, devem ser observados os seguintes requisitos:
I – avaliação prévia do bem, do seu estado de conservação, dos custos de adaptações, quando imprescindíveis às necessidades de utilização, e do prazo de amortização dos investimentos;
II – certificação da inexistência de imóveis públicos vagos e disponíveis que atendam ao objeto;
III – justificativas que demonstrem a singularidade do imóvel a ser comprado ou locado pela Administração e que evidenciem vantagem para ela.
Tramitação do Processo
Observação: As inexigibilidades com fornecimento de serviços contínuos, serão encaminhadas à Procuradoria Federal para análise jurídica.
Documentação do processo
Formalização da Demanda
É o documento que inicia o processo, elaborado pelo setor que necessita da prestação do serviço.
As demandas da UFSC podem ser registradas de forma unificada ou através de um documento para cada setor que necessite da prestação do serviço.
Deverá ser utilizado o Modelo de DFD para inexigibilidade, disponibilizado no site do DPC em Formulários e Modelos de Documentos.
Deverá conter:
· a justificativa da necessidade da contratação explicitando a opção pela terceirização dos serviços e considerando o Planejamento Estratégico, se for o caso;
· a quantidade de serviço a ser contratada;
· a previsão de data em que deve ser iniciada a prestação dos serviços;
· a indicação dos servidores para compor a equipe de planejamento;
· a ciência dos membros indicados;
· atribuições de cada membro da equipe no planejamento;
· a assinatura ou o “de acordo” ou o despacho no sistema do ordenador de despesa.
Cadastro da Contratação no PGC
O sistema de Planejamento e gerenciamento de contratações - PGC é uma ferramenta eletrônica que consolida todas as contratações que o órgão ou entidade pretende realizar no exercício subsequente, assim, as contratações devem ser cadastradas no sistema dentro dos devidos prazos. O acesso ao Sistema PGC é realizado através da plataforma no Comprasnet.
Após realizado o cadastro, o sistema irá gerar um número de DFD. O DFD gerado deve ser anexado aos autos do processo. O cadastro, através do sistema PGC, será encaminhado para a aprovação da Direção do DPC e, posteriormente para aprovação da PROAD. Após aprovado, a contratação será automaticamente inserida no PCA da UFSC e poderá ser consultada no Portal Nacional de Contratações Públicas - PNCP
Estudos Técnicos Preliminares
Estudo Técnico Preliminar (ETP) é o documento que integra a fase de planejamento das contratações públicas e tem o objetivo de demonstrar a real necessidade da contratação, analisar a viabilidade técnica de implementá-la, bem como instruir o arcabouço básico para a elaboração do Termo de Referência.
Para ter acesso ao ETP digital, o servidor deverá seguir as instruções contidas no FORMULÁRIOS E MODELOS DE DOCUMENTOS – FORMULÁRIO SIASG – NOVO ACESSO.
· Deverá ser preenchido no Sistema ETPdigital, através do acesso pela plataforma Comprasnet
· Assinado pela equipe de planejamento
· A elaboração dos Estudos Técnicos Preliminares fica facultada nas hipóteses dos incisos I, II e VIII do art. 75 da Lei nº 14.133/2021 (artigo 20, Instrução Normativa nª 05/2017).
Exceções à elaboração do ETP
Art. 14. A elaboração do ETP:
I – é facultada nas hipóteses dos incisos I, II, VII e VIII do art. 75 e do § 7º do art. 90 da Lei nº 14.133, de 2021; e
II – é dispensada na hipótese do inciso III do art. 75 da Lei nº 14.133, de 2021, e nos casos de prorrogações dos contratos de serviços e fornecimentos contínuos.
Mapa de Gerenciamento de Riscos
A gestão de riscos deverá ser realizada na plataforma do Sistema Comprasnet, opção “Gestão de Riscos”;
Para gerar um novo Mapa de Riscos, clique no botão: “CRIAR”
O documento deverá ser atualizado e juntado aos autos do processo de contratação, pelo menos em 4 momentos distintos:
I – ao final da elaboração dos Estudos Técnicos Preliminares;
II – ao final da elaboração do Termo de Referência;
III – após a fase de Seleção do Fornecedor (certame); e
IV – após eventos relevantes, durante a gestão do contrato pelos servidores responsáveis pela fiscalização.
As atualizações do Mapa de Riscos devem ser inseridas no campo "Histórico de Revisões". Neste campo, deve-se informar quais riscos se materializaram, quais as ações corretivas que foram tomadas, se deveriam ter sido tomadas outras ações preventivas, etc.
Acesse o Manual Prático de Preenchimento do Mapa de Gerenciamento de Riscos
Termo de Referência
O Termo de Referência é o documento necessário para a contratação de bens e serviços, que deve conter os parâmetros e elementos descritivos estabelecidos no art. 9º da IN 81/2022, sendo documento constitutivo da fase preparatória da instrução do processo de licitação.
A Instrução Normativa 81/2022 instituiu o TR Digital, assim o documento deve ser elaborado na plataforma do Sistema Comprasnet. Assim, o DPC disponibilizou modelos dentro da plataforma, permitindo que a equipe de planejamento copie o TR digital modelo e o edite conforme a sua necessidade:
- TR digital sem Dedicação Exclusiva de Mão de Obra, para dispensas e inexigibilidades: TR digital n°73/2024;
- TR digital TIC: TR digital n° 99/2024.
Os modelos de Termos de Referências disponibilizados pelo DPC são baseados nos modelos disponibilizado pela Advocacia Geral da União – AGU. Dessa forma, não serão aceitos documentos que estiverem em desacordo com o modelo.
O Sistema TR Digital é uma ferramenta informatizada integrante da plataforma do Sistema Integrado de Administração de Serviços Gerais – Siasg, disponibilizada pela Secretaria de Gestão da Secretaria Especial de Desburocratização, Gestão e Governo Digital do Ministério da Economia, para elaboração dos TR pelos órgãos e entidades de que trata o art. 1º da IN 81/2022.
Pesquisa de Preços para Comprovação de Vantajosidade
Nos casos de inexigibilidade de licitação, a pesquisa de preços tem o objetivo de determinar se a proposta comercial ofertada pela empresa está condizente com os preços que ela pratica no mercado.
Tal comprovação é feita a partir de consulta do CNPJ da empresa ao Painel de Preços, em base nacional de notas fiscais eletrônicas e da apresentação de três notas fiscais (no mínimo) emitidas pela empresa a ser contratada à outras instituições, referente aos mesmos serviços e quantitativos semelhantes aos que serão contratados.
Mapa Comparativo de Preços
O Objetivo do mapa comparativo de preços é apresentar os valores considerados na comprovação da vantajosidade de forma sistematizada, facilitando a visualização dos preços. Assim, consiste em uma tabela com os valores considerados, indicando a média, mediana e menor valor.
- Poderá estar inserido como anexo do Relatório de Pesquisa de Preços ou como peça do processo.
- Utilizar o modelo disponível em Formulários e modelos de documentos , no site DPC.
Relatório de Pesquisa de Preços
O Relatório de Pesquisa de Preços serve para detalhar e dar publicidade dos procedimentos adotados para comprovação da vantajosidade econômica. Ele deverá seguir as seguintes orientações:
· Deve-se utilizar o Modelo de Relatório de Pesquisa de Preços disponível em Formulários e modelos de documentos , no site DPC.
· O documento deverá:
- Identificar os servidores que realizaram a pesquisa de preços e o período em que esta foi realizada.
- Descrever detalhadamente os parâmetros utilizados para a pesquisa de preços, informando os resultados obtidos.
- Apresentar a análise crítica dos resultados alcançados.
- Descrever as conclusões obtidas a partir da análise e descrição das eventuais medidas adotadas.
- Ser assinado pela equipe de planejamento.
Notas Fiscais
A empresa deverá comprovar previamente que os preços ofertados estão em conformidade com os praticados em contratações semelhantes de objetos de mesma natureza, por meio da apresentação de notas fiscais emitidas para outros contratantes no período de até 1 (um) ano anterior à data da contratação pela Administração, ou por outro meio idôneo.
Carta de Exclusividade
A Administração deverá demonstrar a inviabilidade de competição mediante atestado de exclusividade, contrato de exclusividade, declaração do fabricante ou outro documento idôneo capaz de comprovar que o objeto é fornecido ou prestado por produtor, empresa ou representante comercial exclusivos, vedada a preferência por marca específica.
A Carta de Exclusividade não poderá ser emitida pela própria empresa;
Não serão aceitas cartas de exclusividades com datas de validade vencidas.
Deverá ser verificada a veracidade da Carta de exclusividade.
Documentos de Habilitação da Empresa
Deverão ser incluídos todos os documentos de habilitação da empresa que que fornece com exclusividade o serviço, exigidos no Termo de Referência.
A equipe de planejamento deve verificar se as certidões estão negativas (ou positivas com efeito de negativa) e dentro da validade.
Dentre os documentos a serem apresentados estão:
- Atestados de Capacidade Técnica (em conformidade com a exigência do Termo de Referência, se houver)
- Declaração, da empresa executante, de que não emprega menor de dezoito anos em trabalho noturno, perigoso ou insalubre, tampouco menores de dezesseis anos, salvo na condição de aprendiz, a partir dos quatorze anos (exigida pela Lei nº 9.854/99) – obtida junto à empresa;
- Certidão referente à Consulta Consolidada de Pessoa Jurídica do TCU
- As seguintes certidões deverão ser apresentadas separadamente, caso não constem como válidas na Consulta Consolidada de Pessoa Jurídica:
- Certidão de Licitantes Inidôneos
- CNIA - Cadastro Nacional de Condenações Cíveis por Ato de Improbidade Administrativa e Inelegibilidade
- CEIS - Cadastro Nacional de Empresas Inidôneas e Suspensas
- CNEP - Cadastro Nacional de Empresas Punidas
- As seguintes certidões deverão ser apresentadas separadamente, caso não constem como válidas na Consulta Consolidada de Pessoa Jurídica:
- Consulta ao Cadastro Informativo de Créditos Não Quitados do Setor Público Federal – CADIN do Sistema Integrado de Administração Financeira – SIAFI do Governo Federal – caso o servidor não tenha acesso, pode ser solicitada a consulta ao DPC;
- Declaração da situação do fornecedor no Sistema de Cadastramento Unificado de Fornecedores (SICAF) - a consulta deve ser realizada na plataforma do Comprasnet.
- As seguintes certidões deverão ser apresentadas separadamente, caso não constem como válidas no SICAF:
- Certidão Negativa de Débitos de Tributos e Contribuições Federais – CND da Receita Federal
- Certidão de Regularidade do Fundo de Garantia por Tempo de Serviço – FGTS da Caixa Econômica Federal
- Certidão Negativa de Débitos Trabalhistas – CND Trabalhista do Tribunal Superior do Trabalho –TST
- Certidão Negativa da Receita Estadual
- Certidão Negativa da Receita Municipal
- As seguintes certidões deverão ser apresentadas separadamente, caso não constem como válidas no SICAF:
Checklist
· Disponível na página de Formulários e modelos de documentos do site do DPC
O SAAP não fará a revisão de documentos por e-mail.