Nova Contratação de Serviço - Licitação

De Contratos
Ir para navegação Ir para pesquisar
Topo.png Ir para o topo da página

Legislação

De acordo com o art. 2º da Lei nº 14.133/2021 as contratações que envolvem:

I – alienação e concessão de direito real de uso de bens;

II – compra, inclusive por encomenda;

III – locação

IV – concessão e permissão de uso de bens públicos;

V – prestação de serviços, inclusive os técnico-profissionais especializados;

VI – obras e serviços de arquitetura e engenharia; VII – contratações de tecnologia da informação e de comunicação, serão necessariamente precedidas de licitação, ressalvadas as hipóteses previstas nesta Lei.


Os objetivos do processo licitatório estão dispostos no artigo 12, sendo:

I – assegurar a seleção da proposta apta a gerar o resultado de contratação mais vantajoso para a Administração Pública, inclusive no que se refere ao ciclo de vida do objeto;

II – assegurar tratamento isonômico entre os licitantes, bem como a justa competição;

III – evitar contratações com sobrepreço ou com preços manifestamente inexequíveis e superfaturamento na execução dos contratos;

IV – incentivar a inovação e o desenvolvimento nacional sustentável. As licitações de serviços terceirizados devem ainda respeitar, subsidiariamente, o que está previsto nas legislações relacionadas abaixo:

As licitações de serviços terceirizados devem ainda respeitar, subsidiariamente, o que está previsto nas legislações relacionadas abaixo:

a. Lei Complementar nº 123/2006 – Institui o Estatuto Nacional da Microempresa e da Empresa de Pequeno Porte; altera dispositivos das Leis no 8.212 e 8.213, ambas de 24 de julho de 1991, da Consolidação das Leis do Trabalho – CLT, aprovada pelo Decreto-Lei no 5.452, de 1o de maio de 1943, da Lei no 10.189, de 14 de fevereiro de 2001, da Lei Complementar no 63, de 11 de janeiro de 1990; e revoga as Leis no 9.317, de 5 de dezembro de 1996, e 9.841, de 5 de outubro de 1999. ;

b. Lei nº 12.690/2012 – Dispõe sobre a organização e o funcionamento das Cooperativas de Trabalho; institui o Programa Nacional de Fomento às Cooperativas de Trabalho – PRONACOOP; e revoga o parágrafo único do art. 442 da Consolidação das Leis do Trabalho – CLT , aprovada pelo Decreto-Lei nº 5.452, de 1º de maio de 1943 ;

c. Decreto nº 9.507/2018 – Dispõe sobre a execução indireta, mediante contratação, de serviços da administração pública federal direta, autárquica e fundacional e das empresas públicas e das sociedades de economia mista controladas pela União;

d. Decreto nº 8.538/2015 – Regulamenta o tratamento favorecido, diferenciado e simplificado para microempresas, empresas de pequeno porte, agricultores familiares, produtores rurais pessoa física, microempreendedores individuais e sociedades cooperativas nas contratações públicas de bens, serviços e obras no âmbito da administração pública federal;

e. Instrução Normativa nº 05/2017 SEGES/MP – Dispõe sobre as regras e diretrizes do procedimento de contratação de serviços sob o regime de execução indireta no âmbito da Administração Pública federal direta, autárquica e fundacional;

f. Instrução Normativa nº 40/2020 SEGES/ME – Dispõe sobre a elaboração dos Estudos Técnicos Preliminares – ETP – para a aquisição de bens e a contratação de serviços e obras, no âmbito da Administração Pública federal direta, autárquica e fundacional, e sobre o Sistema ETP digital ;

g. Portaria nº 1.4787/2014 MEC – Estabelece os serviços que são considerados de natureza continuada;

h. Instrução Normativa SEGES nº 65/ 2021 – Dispõe sobre o procedimento administrativo para a realização de pesquisa de preços para aquisição de bens e contratação de serviços em geral, no âmbito da administração pública federal direta, autárquica e fundacional.

i. Instrução Normativa SEGES/ME Nº 81/2022 – Dispõe sobre a elaboração do Termo de Referência – TR, para a aquisição de bens e a contratação de serviços, no âmbito da administração pública federal direta, autárquica e fundacional, e sobre o Sistema TR digital.

j. Instrução Normativa SEGES Nº 58/2022 – Dispõe sobre a elaboração dos Estudos Técnicos Preliminares – ETP, para a aquisição de bens e a contratação de serviços e obras, no âmbito da administração pública federal direta, autárquica e fundacional, e sobre o Sistema ETP digital.

k. DECRETO Nº 10.947/2022 – Regulamenta o inciso VII do caput do art. 12 da Lei nº 14.133, de 1º de abril de 2021, para dispor sobre o plano de contratações anual e instituir o Sistema de Planejamento e Gerenciamento de Contratações no âmbito da administração pública federal direta, autárquica e fundacional.

l. PORTARIA SEGES/ME Nº 938/2022 – Institui o catálogo eletrônico de padronização de compras, serviços e obras, no âmbito da Administração Pública federal direta, autárquica e fundacional, em atendimento ao disposto no inciso II do art.19 da Lei nº 14.133, de 1º de abril de 2021.

Instrução do Processo

A instrução do processo licitatório é realizada pelo Setor Requerente do serviço a ser contratado, na plataforma Solar, através do módulo Sistema de Processos Administrativos – SPA e deverá seguir o fluxo conforme item 3.

Info.png

ATENÇÃO: É obrigatório a instrução no processo de contratação do "CHECKLIT de Nova Contratação de Serviço - Licitação" assinado por pelo menos um membro da comissão de planejamento da licitação ou representante do setor requerente, com o atendimento aos quesitos, para que o SAAP/DPC realize a conferência dos documentos e possa dar seguimento aos demais trâmites.

O Serviço de Análise e Acompanhamento Processual para Contratações – SAAP, atua orientando e revisando as minutas dos documentos do planejamento da licitação.

Se as dúvidas persistirem, entrar em contato, pelo e-mail: saap.dpc@contato.ufsc.br  ou pelo Atendimento_DPC no chatufsc.

O SAAP não realiza a revisão de documentos por e-mail.

Documentação do Processo

Documento de Formalização da Demanda - DFD

É o documento que inicia o processo, elaborado pelo setor que necessita da prestação do serviço.

As demandas da UFSC podem ser registradas de forma unificada ou através de um documento para cada setor que necessite da prestação do serviço.

Deverá ser utilizado o Modelo de DFD, disponibilizado pelo DPC no site em Formulários e modelos de documentos.

Deverá conter:

  • a justificativa da necessidade da contratação explicitando a opção pela terceirização dos serviços e considerando o Planejamento Estratégico, se for o caso;
  • a quantidade de serviço a ser contratada;
  • a previsão de data em que deve ser iniciada a prestação dos serviços;
  • a indicação dos servidores para compor a equipe de planejamento;
  • a ciência dos membros indicados;
  • atribuições de cada membro da equipe no planejamento;
  • a assinatura ou o “de acordo” ou o despacho no sistema do ordenador de despesa.

Para as contratações de soluções de Tecnologia da Informação e Comunicação -TIC, o DFD deve ser substituído pelo Documento de Oficialização da Demanda -DOD. As soluções de TIC são aquelas assim definidas pelo Ministério da Gestão e da Inovação em Serviços Públicos (clique para consultar).

Cadastro da Contratação no PGC

O sistema de Planejamento e gerenciamento de contratações - PGC é uma ferramenta eletrônica que consolida todas as contratações que o órgão ou entidade pretende realizar no exercício subsequente, assim, as contratações devem ser cadastradas no sistema dentro dos devidos prazos.

O acesso ao Sistema PGC é realizado através da plataforma do Sistema Comprasnet.

Após realizado o cadastro, o sistema irá gerar um número de DFD. O DFD gerado deve ser anexado aos autos do processo. O cadastro, através do sistema PGC, será encaminhado para a aprovação da Direção do DPC e, posteriormente para aprovação da PROAD. Após aprovado, a contratação será automaticamente inserida no PCA da UFSC e poderá ser consultada no Portal Nacional de Contratações Públicas - PNCP

Estudos Técnicos Preliminares - ETP digital

O Estudo Técnico Preliminar (ETP) é o documento que integra a fase de planejamento das contratações públicas e tem o objetivo de demonstrar a real necessidade da contratação, analisar a viabilidade técnica de implementá-la, bem como instruir o arcabouço básico para a elaboração do Termo de Referência.

Para ter acesso ao ETP digital, o servidor deverá seguir as instruções contidas no site do DPC, em Formulários e modelos de documentos – FORMULÁRIO SIASG – NOVO ACESSO.

Mapa de Gerenciamento de Riscos

A gestão de riscos deverá ser realizada na plataforma do Sistema Comprasnet, opção “Gestão de Riscos”;

Para gerar um novo Mapa de Riscos, clique no botão:  “CRIAR”

O documento deverá ser atualizado e juntado aos autos do processo de contratação, pelo menos em 4 momentos distintos:

I – ao final da elaboração dos Estudos Técnicos Preliminares;

II – ao final da elaboração do Termo de Referência;

III – após a fase de Seleção do Fornecedor (certame); e

IV – após eventos relevantes, durante a gestão do contrato pelos servidores responsáveis pela fiscalização.

As atualizações do Mapa de Riscos devem ser inseridas no campo "Histórico de Revisões". Neste campo, deve-se informar quais riscos se materializaram, quais as ações corretivas que foram tomadas, se deveriam ter sido tomadas outras ações preventivas, etc.

Acesse o Manual Prático de Preenchimento do Mapa de Gerenciamento de Riscos

Termo de Referência (TR)

O Termo de Referência  é o  documento necessário para a contratação de bens e serviços, que deve conter os parâmetros e elementos descritivos estabelecidos no art. 9º da IN 81/2022, sendo documento constitutivo da fase preparatória da instrução do processo de licitação.

A Instrução Normativa 81/2022 instituiu o TR Digital, de modo que o documento deve ser elaborado na plataforma do Sistema Comprasnet. Assim, o DPC disponibilizou modelos dentro da plataforma, permitindo que a equipe de planejamento copie o TR digital modelo e o edite conforme a sua necessidade:

  • TR digital sem Dedicação Exclusiva de Mão de Obra: TR digital n° 296/2025;
  • TR digital com Dedicação Exclusiva de Mão de Obra: TR digital n° 02/2025;
  • TR digital TIC: TR digital n° 03/2025

Os modelos de Termos de Referências disponibilizados pelo DPC são baseados nos modelos disponibilizado pela Advocacia Geral da União – AGU. Dessa forma, não serão aceitos documentos que estiverem em desacordo com o modelo.

O Sistema TR Digital é uma ferramenta informatizada integrante da plataforma do Sistema Integrado de Administração de Serviços Gerais – Siasg, disponibilizada pela Secretaria de Gestão da Secretaria Especial de Desburocratização, Gestão e Governo Digital do Ministério da Economia, para elaboração dos TR pelos órgãos e entidades de que trata o art. 1º da IN 81/2022.

Formação do Preço de Referência da licitação

A formação do preço de referência será conduzida pela Equipe de Planejamento de cada contratação de acordo com as características dos serviços a ser licitado, ou seja, serviços sem ou com dedicação exclusiva de mão de obra.

Processos licitatórios para contratação de serviços sem dedicação de mão de obra exclusiva

A formação dos preços de referência, nos processos licitatórios sem dedicação de mão de obra exclusiva, deverá ser baseada na pesquisa de preços, a ser realizada conforme dispõe a IN 65/2021.

Serão utilizados, como métodos para obtenção do preço de referência a média, a mediana ou o menor dos valores obtidos na pesquisa de preços, desde que o cálculo incida sobre um conjunto de três ou mais preços, oriundos de um ou mais dos parâmetros de que trata o art. 5º da IN 65/2021, desconsiderados os valores inexequíveis, inconsistentes e os excessivamente elevados.

Poderão ser utilizados outros critérios ou métodos para o cálculo do valor de referência, desde que devidamente justificados nos autos pelo gestor responsável e aprovados pela autoridade competente.

Para a desconsideração dos valores inexequíveis, inconsistentes e os excessivamente elevados, deverão ser adotados critérios fundamentados e descritos no Relatório de Pesquisa de Preços.

Via de regra, ao menos três valores deverão ser considerados para o cálculo.  Excepcionalmente, será admitida a determinação de preço de referência com base em menos de três valores, desde que devidamente justificada nos autos do processo pelo gestor responsável e aprovado pela autoridade competente.

Processos licitatórios para contratação de serviços com dedicação de mão de obra exclusiva

Segundo a IN SEGES 05/2017, Art. 17: “Os serviços com regime de dedicação exclusiva de mão de obra são aqueles em que o modelo de execução contratual exija, dentre outros requisitos, que:

          I - os empregados da contratada fiquem à disposição nas dependências da contratante para a prestação dos serviços;
          II - a contratada não compartilhe os recursos humanos e materiais disponíveis de uma contratação para execução simultânea de outros contratos; e
          III - a contratada possibilite a fiscalização pela contratante quanto à distribuição, controle e supervisão dos recursos humanos alocados aos seus contratos.


         A formação dos preços de referência, nos processos licitatórios com dedicação de mão de obra exclusiva deve ser baseado no preenchimento de planilha de custos e formação de preços, conforme determina a IN SEGES 05∕2017 e seus anexos (modelo previsto no ANEXO VII-D). A equipe de planejamento, deverá tomar como base o modelo pré-preenchido disponível no site do DPC/PROAD, no link Formulários e modelos de documentos para obtenção do valor de referência.

         Para o preenchimento, a equipe de planejamento deverá se atentar que a planilha é composta pelos os custos relativos especificamente à mão de obra (salários, benefícios, encargos sociais ...) e os custos relativos aos equipamentos, insumos e uniformes. Para os custos relativos à mão de obra, deve ser observado as especificidades do cargo, como carga horária, trabalho noturno, hora-intrajornada, salário base e benefícios definidos em Convenção, Acordo ou Dissídio Coletivo de Trabalho, etc.

         Além disso, os valores relativos aos equipamentos, insumos e uniformes, que irão compor o valor do posto de trabalho, deverão ser calculados e preenchidos na planilha de custos usando-se os parâmetros normatizados pela IN 73/2020 (Pesquisa de Preços), conforme detalhado nas orientações a serem seguidas para a pesquisa de preços para processos licitatórios sem dedicação de mão de obra exclusiva.

A avaliação da planilha de custos e formação de preços encaminhada pelos licitantes ocorrerá na fase de Seleção do Fornecedor, pela equipe técnica do Departamento de Licitações da UFSC (DPL/PROAD).

Pesquisa de Preço

Esta é a pesquisa para obtenção de preços para formar o valor de referência que constará da licitação.

A Pesquisa de Preços é composta dos seguintes documentos: Relatório de Pesquisa de Preços, Mapa Comparativo, Relatório de Detalhado do Painel de Preços e demais documentos que corroborem a pesquisa.

Quanto maior o número de preços utilizados para compor o valor de referência, melhor! Contudo, o mínimo necessário são três valores de CNPJs distintos (sejam eles do Painel de Preços, de orçamentos diretamente dos fornecedores, etc) e apenas excepcionalmente, mediante justificativa da autoridade competente, será admitida a pesquisa com menos de 3 preços.

Deverá ser realizada pelo Requerente, em conformidade com Instrução Normativa nº 65 SEGES/ME, de 7 de julho de 2021, utilizando os seguintes parâmetros, de forma combinada ou não:

  • Painel de Preços

A Pesquisa ao Painel de Preços deverá ser priorizada, devendo, em caso de impossibilidade, apresentar justificativa nos autos.

A composição de custos unitários deverá ser menor ou igual à mediana do item correspondente no Painel de Preços, observado o índice de atualização de preços correspondente, quando o preço estimado for obtido com base única no inciso I do art. 5º da IN 65/2021.

- Serão aceitas cotações que se refiram a contratações firmadas no período de até 1 (um) ano anterior à data de divulgação do instrumento convocatório;

- Fazer constar formalmente nos autos (no item 7 – Relatório de Pesquisa de Preços) os parâmetros introduzidos para as consultas (ex: Código do Serviço, Ano da Compra, palavras-chave para determinar o Objeto da Compra etc.) – todas as tentativas e combinações de filtros deverão ser mencionadas.

- Manter apenas UM VALOR de cada fornecedor (CNPJ).

- Incluir no processo apenas o “Relatório Detalhado” proveniente da consulta que servirá como base.

  • Contratações similares

Serão aceitas contratações similares feitas pela Administração Pública, em execução ou concluídas no período de 1 (um) ano anterior à data da pesquisa de preços, inclusive mediante sistema de registro de preços.

  • Pesquisa publicada em mídia especializada, sítios eletrônicos especializados ou de domínio amplo.

Parâmetro mais utilizado para compras de material onde as especificações conseguem ser mais sucintas;

- Serão aceitos dados de pesquisa publicada em mídia especializada, de tabela de referência formalmente aprovada pelo Poder Executivo federal e de sítios eletrônicos especializados ou de domínio amplo, desde que atualizados no momento da pesquisa e compreendidos no intervalo de até 6 (seis) meses de antecedência da data de divulgação do edital, contendo a data e a hora de acesso.

- Preços promocionais não deverão ser utilizados.

  • Pesquisa com os fornecedores (orçamentos)

Será aceita pesquisa direta com fornecedores, mediante solicitação formal de cotação, por meio de ofício ou e-mail, desde que os orçamentos considerados estejam compreendidos no intervalo de até 6 (seis) meses de antecedência da data de divulgação do instrumento convocatório;

Os orçamentos deverão ser detalhados, com os valores em reais e já incluídos todos os custos do fornecedor;

Devem conter, no mínimo:

a) descrição do objeto, valor unitário e total;

b) número do Cadastro de Pessoa Física - CPF ou do Cadastro Nacional de Pessoa Jurídica - CNPJ do proponente;

c) endereços físico e eletrônico e telefone de contato;

d) data de emissão; e

e) nome completo e assinatura do responsável.

Só poderão ser incluídos orçamentos provenientes de empresas que não façam parte da pesquisa junto ao Painel de Preços.

Lembre-se de que, no e-mail de solicitação do orçamento, deverão constar as condições da contratação necessárias para que o fornecedor possa definir os valores unitários dos itens no orçamento.

  • Notas fiscais eletrônicas

Será aceita pesquisa na base nacional de notas fiscais eletrônicas, desde que a data das notas fiscais esteja compreendida no período de até 1 (um) ano anterior à data de divulgação do edital, conforme disposto no Caderno de Logística, elaborado pela Secretaria de Gestão da Secretaria Especial de Desburocratização, Gestão e Governo Digital do Ministério da Economia

Mapa Comparativo de Preços

O Objetivo do mapa comparativo de preços é apresentar os valores considerados na composição dos preços de referência de forma sistematizada, facilitando a visualização dos preços. Assim, consiste em uma tabela com os valores considerados, indicando a média, mediana e menor valor.

  • Poderá estar inserido como anexo do Relatório de Pesquisa de Preços ou como peça do processo.
  • Utilizar o modelo disponível em Formulários e modelos de documentos , no site DPC.

Relatório de Pesquisa de Preços

O Relatório de Pesquisa de Preços serve para detalhar e dar publicidade dos procedimentos adotados para obtenção do valor de referência, sobre o qual serão dados lances na licitação. Ele deverá seguir as seguintes orientações:

·        Deve-se utilizar o Modelo de Relatório de Pesquisa de Preços disponível em Formulários e modelos de documentos , no site DPC.

·       O documento deverá:

  • Identificar os servidores que realizaram a pesquisa de preços e o período em que esta foi realizada.
  • Descrever detalhadamente os parâmetros utilizados para a pesquisa de preços, informando os resultados obtidos e a justificativa para a exclusão de valores na composição do preço de referência.
  • Indicar e justificar a metodologia utilizada (média, mediana, menor valor), bem como apresentar a análise crítica dos resultados alcançados.
  • Descrever as conclusões obtidas a partir da análise e descrição dos eventuais medidas adotadas.
  • Ser assinado pela equipe de planejamento.

Checklist de Nova Contratação de Serviço - Licitação

Info.png

ATENÇÃO: É obrigatório a instrução no processo de contratação do "CHECKLIT de Nova Contratação de Serviço - Licitação" assinado por pelo menos um membro da comissão de planejamento da licitação ou representante do setor requerente, com o atendimento aos quesitos, para que o SAAP/DPC realize a conferência dos documentos e possa dar seguimento aos demais trâmites.

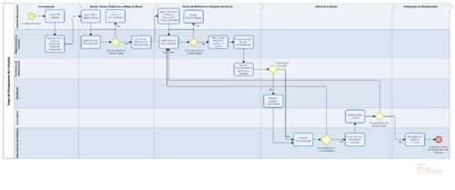
Tramitação do Processo

Fluxo Licitação v01 2025 imagem.png

1- O fluxo do processo inicia com o encaminhamento do Documento de Formalização da Demanda - DFD (modelo disponível no website do DPC), com a indicação dos membros da equipe de planejamento à fila do DPC/PROAD, para emissão da Portaria da Equipe de Planejamento.

2- Após a emissão da Portaria, a equipe desenvolverá o Estudo Técnico Preliminar - ETP, mapa de gerenciamento de riscos. Estes documentos devem ser assinados e anexados ao processo juntamente com o DFD gerado a partir do cadastro da contratação no PGC. O processo deverá ser tramitado ao SAAP/ CCT para análise.

3- A conformidade da documentação será analisada e, caso não atenda aos requisitos legais, quanto a sua estrutura e conteúdo ou não esteja suficientemente detalhado, revisões/ajustes serão solicitadas ao Requerente, a fim de adequar os documentos aos procedimentos da etapa interna da licitação.

4- Uma vez analisado e verificada a conformidade dos documentos, o processo será aprovado pela Direção do DPC e retornará ao requerente para que sejam anexados o Termo de Referência, a pesquisa de preços (contendo o Relatório de Pesquisa de Preços, Mapa comparativo de preços e demais documentos que lhes dão suporte), versão atualizada do mapa de gerenciamento de riscos, checklist preenchido (modelo disponível no website do DPC). Após assinar e anexar os documentos, o processo deverá ser tramitado ao SAAP/ CCT para análise

5- A conformidade da documentação será analisada e, caso não atenda aos requisitos legais, quanto a sua estrutura e conteúdo ou não esteja suficientemente detalhado para efetiva fiscalização da prestação do serviço, principalmente quanto à forma de prestação e as obrigações das partes, revisões/ajustes serão solicitadas ao Requerente, a fim de adequar os documentos aos procedimentos da etapa interna da licitação.

6- A confecção da Minuta do Termo de Contrato, quando houver, fica a cargo da Coordenadoria de Contratos Terceirizados – CCT.

O SAAP, após realizar conferência, encaminhará o processo à Direção do DPC para aprovação e remessa à PROAD/UFSC, para autorização da abertura de licitação e aprovação do Termo de Referência pela autoridade competente – Pró-Reitor de Administração.

As etapas posteriores ficarão a cargo de:

SEPLAN –  para Dotação Orçamentária (esta etapa é suprimida para o Sistema de Registro de Preços);

DPL –  para confecção da minuta do edital e demais procedimentos relativos à etapa externa;

Procuradoria Federal junto a UFSC –  para análise jurídica.